首页
协会概况
协会简介
组织机构
协会章程
业务范围
综合信息
联系我们
企业新闻
科技动态
政策法规
行业新闻
境外展会
产品信息
国内信息
国外信息
发布信息
国际市场
推荐产品
会员名录
友情链接
网站公告
联系我们
企业新闻
科技动态
政策法规
行业新闻
境外展会
综合信息
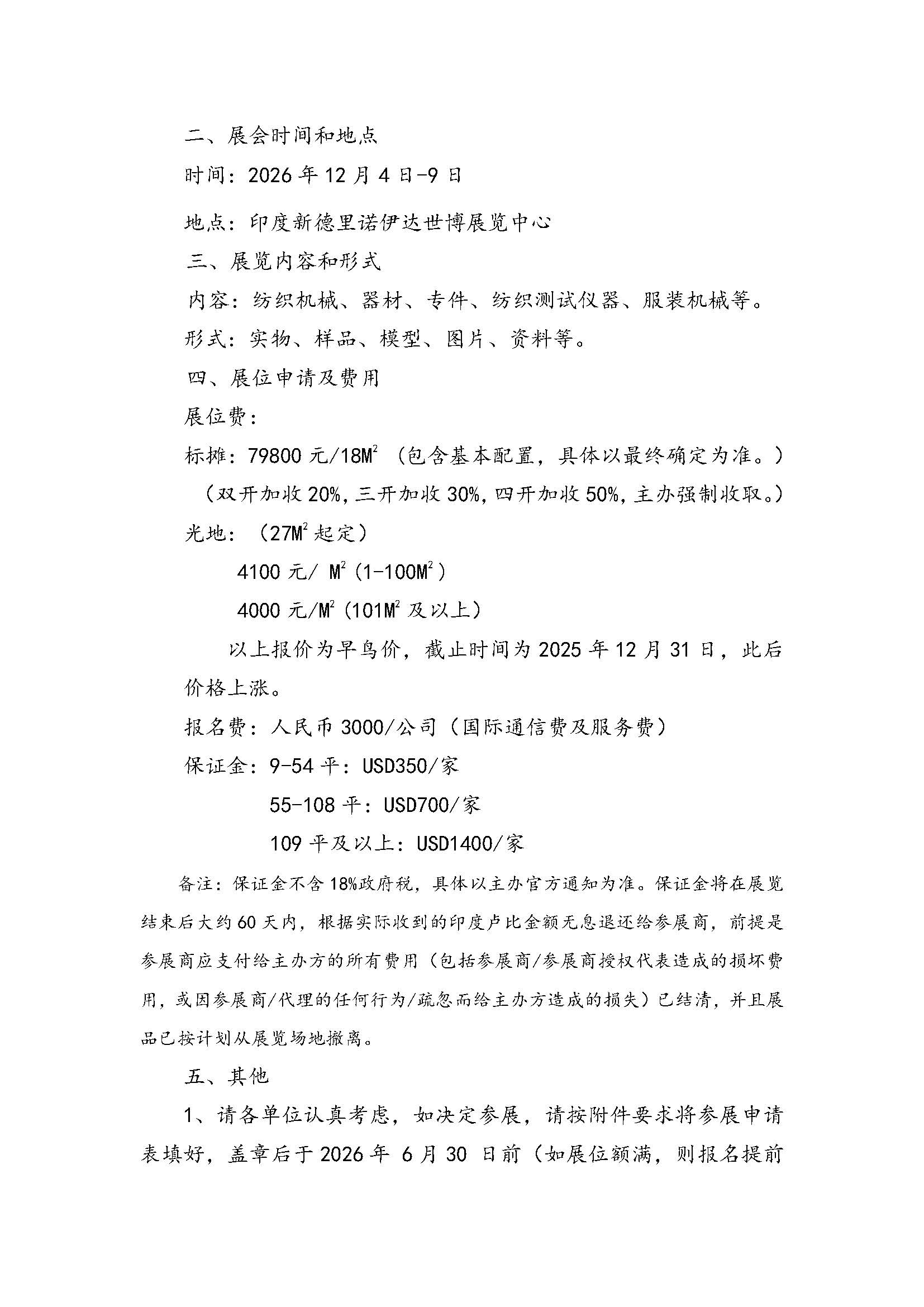
关于组织参加2026年印度新德里纺织机械展会(INDIA ITME)的通知)
发布时间:2025-11-14